Instance Verification Kit (IVK)
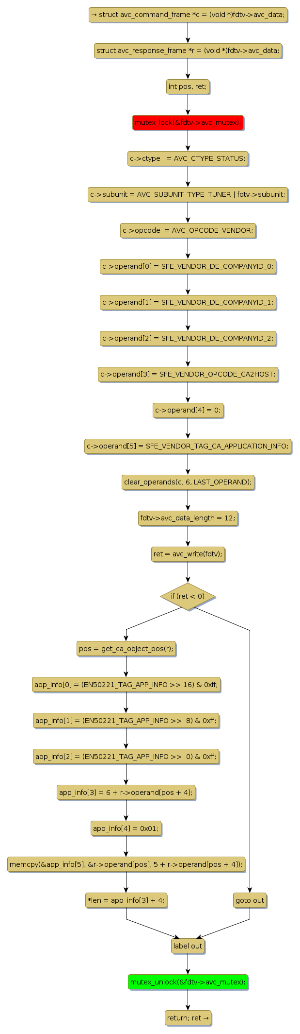
mutex lock @ [27938+29+/linux-3.19-rc1/drivers/media/firewire/firedtv-avc.c]
Instance Signature: avc_mutex
|
The Matching Pair Graph:
|
|
Function Name
|
Control Flow Graph (CFG)
|
Events Flow Graph (EFG)
|
Source Correspondence
|
|
avc_ca_app_info
|
|
|
[27735+15+/linux-3.19-rc1/drivers/media/firewire/firedtv-avc.c]
|